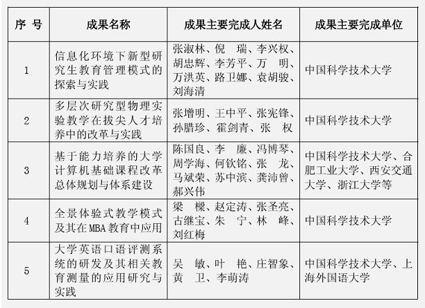
近日,教育部发出《关于批准2014年国家级教学成果奖获奖项目的决定》(教师[2014]8号),公布了2014年国家级教学成果奖获奖项目名单,我校或我校为第一完成单位的5项教学成果荣获2014年国家级教学成果二等奖,我院物理实验中中心《多层次研究型物理实验教学在拔尖人才培养中的改革与实践》名列其中。
《多层次研究型物理实验教学在拔尖人才培养中的改革与实践》成果项目依托国家级物理实验教学示范中心,围绕一系列国家、省、校级教学改革、教学研究与实验室建设项目,遵循“以学生为本”的教育理念,经历多年的改革与实践提炼而成。该成果包括以下几个方面:建立了以能力培养为核心的多层次研究型实验教学体系;构建了技术先进、经济合理、教学实用,面向理、工多学科的开放式研究型实验教学平台;创立了以学生为主体的实验教学方法与教学手段;密切结合科研前沿,及时将最新科研成果、研究方法转化为实验内容,实验内容快速更新,激发学生的科研兴趣;深化理论与实验教学互动,以理论指导实验,以实验促进理论的理解;建立物理虚拟仿真实验教学中心,虚实结合,拓展实验手段,大面积开展高危、高成本物理实验;分类培养,实现中学与大学物理实验教学的无缝对接,本科到研究生阶段的平稳过渡。
我校或我校为第一完成单位的5项教学成果荣获2014年国家级教学成果二等奖见下表:
